Kidney Health

Kidney Function Preservation Pathway

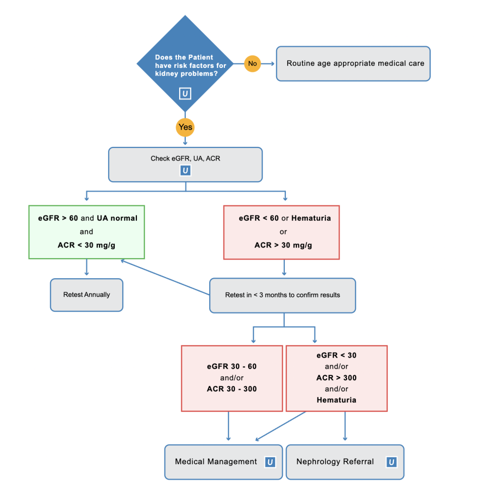
The signs and symptoms of chronic kidney disease (CKD) can be nonspecific, meaning that it may mimic or stem from other conditions. Often, CKD is undetected before irreversible kidney damage has occurred. In response, the UCLA Kidney Health Program developed the UCLA Kidney Function Preservation Pathway for all physicians at UCLA Health to ensure that every patient receives the same superior care every time.

The UCLA Kidney Function Preservation Pathway is based on national and international guidelines, renal best practices and peer reviewed literature.

Kidney Health Preservation Pathway

Disclaimer: This website does not provide medical advice. The information, including but not limited to, text, graphics, images and other material, contained on this website is for educational purposes only. Do not use the information on this website for diagnosing or treating any medical or health condition. If you have, or someone you are caring for has, a medical problem, please contact your healthcare provider. The content is not intended in any way as a substitute for professional medical advice, diagnosis or treatment. Always seek the advice of your physician or other qualified health care provider with any questions you may have regarding a medical condition or treatment and before undertaking a new health care regimen, and never disregard professional medical advice or delay in seeking it because of something you have read on this website.

UCLA Kidney Health Program and UCLA make no warranties of any kind regarding, but not limited to, the accuracy, completeness, efficacy, timeliness or reliability of this website's content and have no liability to you arising out of your use of the information contained herein. UCLA Kidney Health Program and UCLA reserves the right to revise, amend, alter or delete the information provided herein at any time without notice being given to users and shall not be responsible for or liable in respect of any such revisions, amendments, alterations or deletions. Responsibility for any loss occasioned from the use of information appearing on this web site shall rest solely with the user.