Anesthesiology

Banerjee, Zargari, Medzikovic, Russino, Mikhael, Grogan, Rahman, Eghbali and Umar: Intralipid® improves left ventricular function in rats with lipopolysaccharide-induced endotoxaemia by a Src-STAT3-mediated mechanism

Soban Umar, MD, PhD and Somanshu Banerjee, PhD
Soban Umar, MD, PhD and Somanshu Banerjee, PhD

Published on December 1, 2022

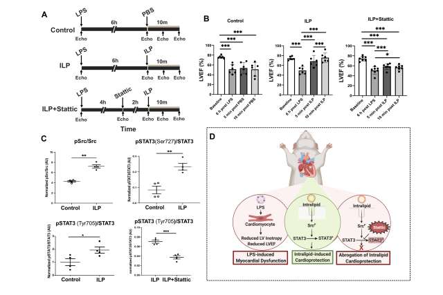
Editor—Sepsis-induced cardiomyopathy contributes to significant morbidity and mortality worldwide. Despite recent advances, the pathophysiology of septic shock is complex and difficult to treat. Intralipid® mitigates the cardiodepressant effects of local anaesthetics and ischaemia/reperfusion injury via improved metabolic function and activation of cardioprotective signalling cascades, however its role in sepsis-induced cardiac dysfunction is unknown.

Read more in the British Journal of Anaesthesia

Research Data Figures